Building a Voice Changer with Claude Code and Switchboard
When the Voicemod SDK went end of life, teams using it had a production problem. They needed a way to keep shipping voice features without waiting for another closed SDK to replace it. I built this project to provide that pattern. It shows how to build a real time voice changer with Switchboard and open source libraries, and it makes a practical point about agentic coding. Agentic tools work best when they target a specialty runtime. For audio, that runtime is Switchboard.
The problem and the runtime
Most app builders ship UI and backend services. Audio requires a different set of skills. You must handle devices and real time buffers without glitches, keep latency low, and make the same logic work across platforms. Most teams just want a working audio feature in their app, not a crash course in DSP. A specialty runtime makes that possible by handling the hard parts for you.
Switchboard provides a graph runtime for audio. You build features by composing nodes, each with a single job. The runtime handles scheduling, buffering, and device I O so the developer can focus on the feature instead of the plumbing. This gives agentic coding tools a stable target where they can assemble known building blocks instead of guessing at audio code.
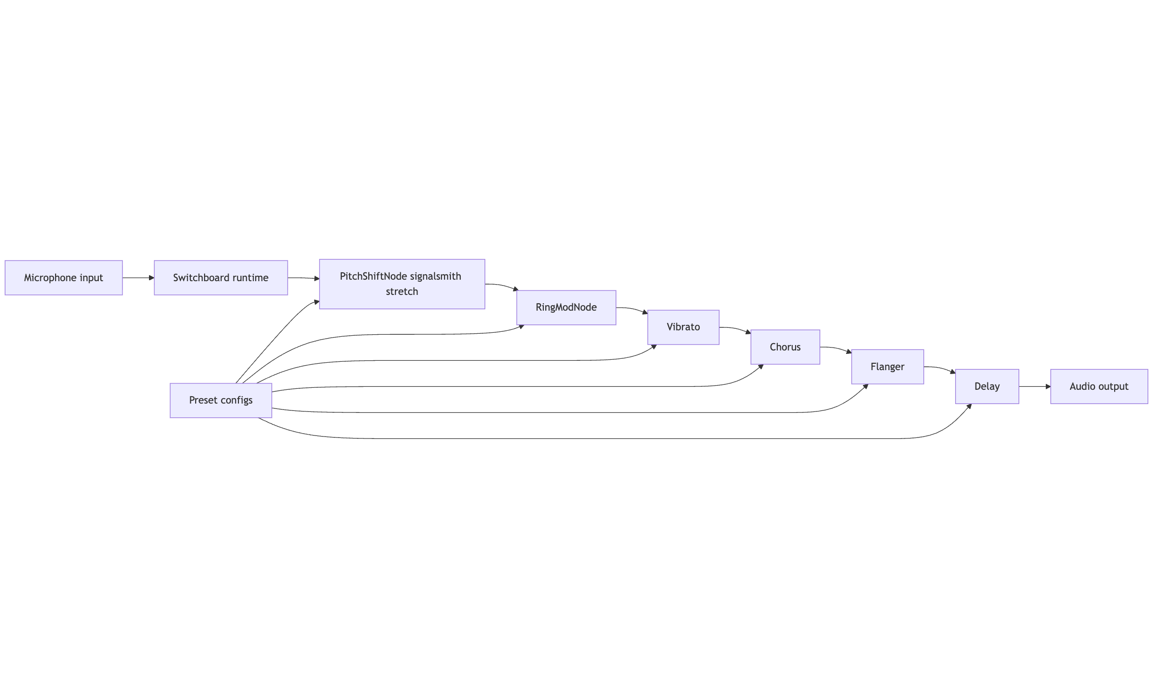
The audio pipeline in this demo is simple and explicit.

Two custom nodes handle the core transformation. Pitch shifting with formant preservation uses an open source library, and ring modulation produces robotic tones. Everything else is composition using existing Switchboard effects. The presets match common voice changer behavior and are built entirely from open components.
Agentic coding and assembly
Claude Code did not design the audio graph. Designing the effects chain still required human judgment. Claude Code assembled the system by wiring nodes together, integrating the pitch shifting library, and structuring the demo application and preset system so the code could ship. Agentic coding accelerates the assembly of known pieces into a working system, and with a specialty runtime like Switchboard, non audio developers can build audio features.
Portability and reuse
This demo runs on Linux, but the graph is the important part. The same audio graph runs on mobile or desktop with no changes to the audio logic. Only the shell around it changes. You build an audio feature that can live inside a real product on multiple platforms, which gives teams coming off the Voicemod SDK a pattern they can own and extend.
Try it yourself
Clone the repo and change it. Replace the nodes, adjust the presets, and build a different audio feature. This is a pattern you can reuse for your own app.